稱霸台灣20多年機車品牌冠軍的光陽,去年終於敗給崛起的三陽,而三陽也沒打算只拿一年冠軍,想繼續趁勝追擊,三陽董事長的兒子,也是目前三陽工業的經理吳奕成,就有透露第二季第三季時,還會有新車推出(文章在這裡),而最近則是出現了三陽的水冷引擎+雙火星塞的新專利,有可能指的就是接下來的新車FNX的改款

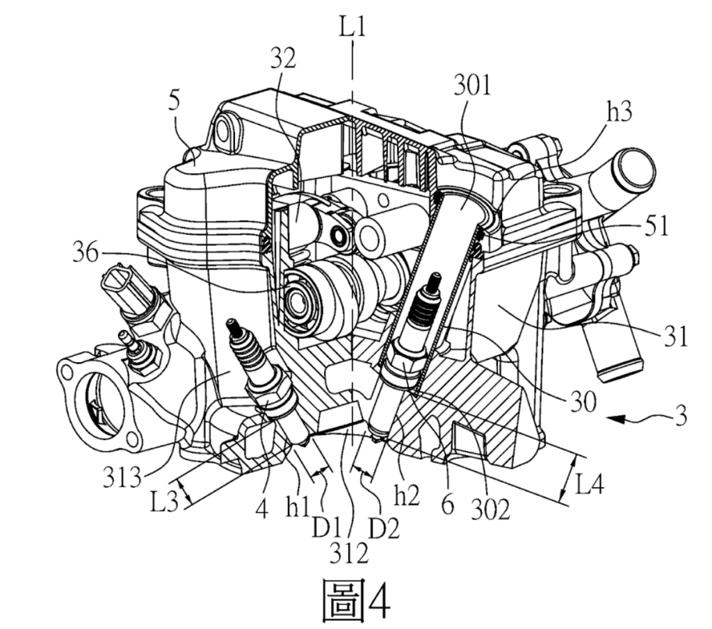
這是在智慧財產局裡的專利公報網站裡,叫做「具複數點火裝置之引擎及具該引擎之機車」,申請日為111.06.14,公告日為112.04.21

主要是在講雙火星塞結合水冷引擎的技術,其實之前三陽就有一款全新迪爵,是雙火星塞搭氣冷引擎,也讓這台全新迪爵的平均油耗很出色,一公升可以跑63.9公里,當然實際騎乘會打折扣,但也是相當驚人的表現,像我一天大約20公里的騎乘,要3天才有可能消耗1公升的油

而這個雙火星塞結合水冷引擎,則是更適合在長途騎乘使用,畢竟水冷引擎就是訴求可以長途騎乘使用,加上雙火星塞,會讓長途騎乘更省油
不管你是不是技術控,又或者是外行看熱鬧,搭載了這些技術,勢必對於省油有更大幫助,對於三陽想要繼續維持霸業,這新技術也絕對有幫助